
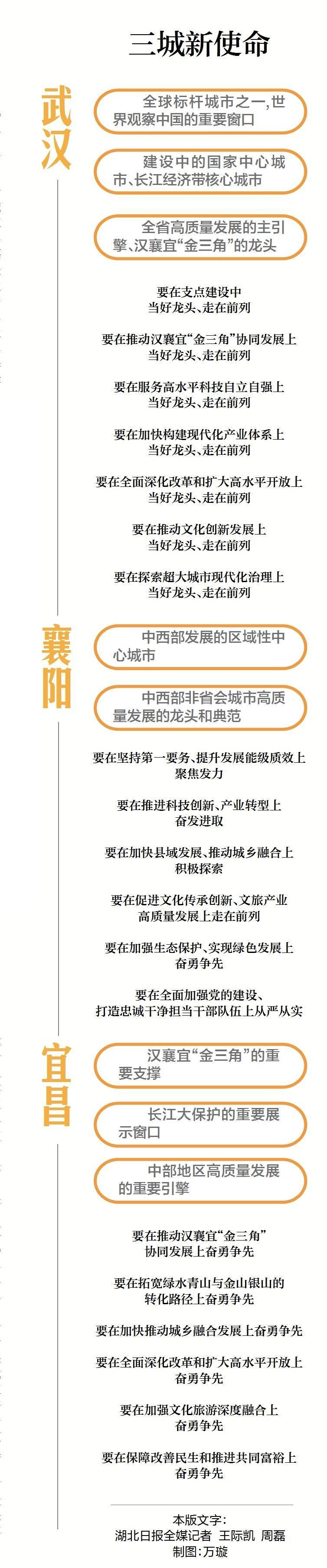
汉襄宜“金三角”之于湖北,在地理、经济、战略上具有重要意义。
三地协同发展,不是城市资源、能力和优势的简单相加,而是致力于在各展所长、相互补位中,释放出“1+1+1>3”的集成效果,形成良性互动、功能互补、互利共赢的新局面。
“协同”是区域发展的制胜要诀。通过规划协同、产业协同、创新协同、开放协同、生态协同,推动每一个“角”找准定位、用力支撑、错位发展,汉襄宜“金三角”就一定能为湖北实现更大的整体发展提供新路径、注入新动力、作出新示范。

图说“金三角”
省人大代表,武汉市委副书记、市长盛阅春——
着眼“五共” 扛牢龙头担当

俯瞰坐落在光谷科创大走廊沿线的武汉未来科技城。(湖北日报全媒记者 魏铼 摄)
科技共兴、产业共链、交通共网、生态共治、服务共享。
1月17日,谈及推进武汉、襄阳、宜昌“金三角”大空间协同发展,省人大代表,武汉市委副书记、市长盛阅春用“五共”阐明武汉在“金三角”协同发展上当好龙头、走在前列的决心和信心。
盛阅春表示,推进武汉、襄阳、宜昌“金三角”大空间协同发展,是省委、省政府立足服务构建新发展格局,推进我省三大都市圈联动发展、加快建成中部地区崛起重要战略支点作出的重要部署。他说:“武汉作为湖北省省会、建设中的国家中心城市和长江经济带核心城市,将始终牢记习近平总书记殷殷嘱托,认真贯彻省委、省政府决策部署,紧扣一体化和高质量两个关键词,树牢‘支点意识’,扛牢‘首位责任’,以推动‘五共’为着力点,在汉襄宜‘金三角’协同发展上当好龙头、走在前列。”
科技是第一生产力。据介绍,武汉将用好中央新一轮支持武汉科技创新中心建设政策,构建政产学研金服用“北斗七星式”协同创新体系。推动汉襄宜三市共建国家实验室、全国重点实验室、湖北实验室、大科学装置等创新矩阵;鼓励三市行业龙头企业牵头建立产业创新联合实验室,积极组建科技创新联盟,合作建设离岸科创中心;发挥“科创链”平台功能,做强汉襄宜国家科技成果转移转化示范区,推动技能人才评价互通互认,联合建设全国科技金融中心,共同打造支撑具有全国影响力科技创新高地的“金三角”。
产业是新质生产力发展的重要支撑。盛阅春表示,武汉将主动融入全省“51020”现代产业集群,优化升级“链长+链主+链创”融合机制,把“好邻居”变成“一家人”,围绕优势产业积极探索联合招商、飞地经济、园区共建等合作模式,做大做强光电子信息、生物医药、高端装备、汽车等万亿级产业集群;支持襄宜两市重点企业在汉举办供应链大会,共办优势特色产品展会,建设全国供应链组织中心,共同打造支撑世界级产业集群的“金三角”。
加快沪渝高速公路汉宜段改扩建、武天高速武汉至汉川段等项目建设,推动沿江高铁武宜段年内建成通车;推进汉江兴隆至蔡甸段2000吨级航道整治工程,强化阳逻港、襄阳港、宜昌港联动发展,提升长江中游航运中心功能;共建中欧班列华中区域集结中心,推进武汉天河机场与鄂州花湖机场、襄阳机场、宜昌三峡机场合作……作为海陆空三条丝绸之路的重要节点,武汉还将携手襄阳、宜昌共同打造支撑内陆开放高地的“金三角”。
盛阅春介绍,在生态共治和服务共享上,武汉将通过探索建立跨区域生态保护协同机制,强化长江、汉江干流共保联治,推进生态环境数据共享和联合监测,提升“中碳登”平台辐射力带动力等举措,共同打造支撑长江经济带绿色发展的“金三角”。通过推动高频服务事项“一网通办、跨市通办”,促进优质公共服务资源共建共享,推动图书馆、博物馆、美术馆、文化场馆等文化资源区域联动共享,共推“金三角”旅游精品线路和特色产品,打造支撑世界知名文化旅游目的地“金三角”。
省人大代表,襄阳市委副书记、市长杜海洋——
抓实“五链”打造重要支撑

襄阳打造新能源和智能网联商用车产业集群。(湖北日报全媒记者田悦 通讯员 谢勇 摄)
“推进武汉、襄阳、宜昌‘金三角’大空间协同发展,可以有效破解湖北发展不平衡不充分这个最大实际,凝聚区域发展新合力,凸显区域发展新优势。”1月17日,省人大代表、襄阳市委副书记、市长杜海洋说。
襄阳是国家确定的中部地区重点城市、汉江流域中心城市和省域副中心城市,历史文化厚重、区位条件优越、资源禀赋良好、产业特色鲜明,在全省发展大局中地位重要。
杜海洋介绍,襄阳是全国重要的老工业基地、三线军工企事业单位集聚地,拥有41个工业行业大类中的39个。经过多年发展,目前已形成以汽车产业为龙头,装备制造、电子信息、医药化工、农产品深加工为支柱的主导产业体系。2024年11月14日,襄阳至宜昌高速公路襄阳段项目正式开工。该项目建成通车后,襄宜两地通行时间将由3小时缩短至1.5小时,进一步优化全省“一主两副”城市交通结构,有力促进襄阳、宜荆荆两大都市圈高质量协同发展。
政府工作报告提出,着力提升三大都市圈能级和功能,推进武汉、襄阳、宜昌“金三角”大空间协同发展,高水平建设武汉新城、襄阳东津城市新中心、宜昌东部产业新区,做大做强武汉光电子信息、“汉孝随襄十”万亿级汽车走廊、“宜荆荆”磷化工、“荆襄宜十”绿色循环电池等优势产业集群。
杜海洋认为,这一系列决策部署,有助于襄阳更好发挥自身优势,持续提升发展能级、质效、支撑、后劲,加快建设中西部发展的区域性中心城市。他说:“此前,我们根据襄阳的资源优势、产业基础和未来发展趋势,进一步梳理了汽车、新能源新材料、装备制造、农产品加工等主导产业,研究产业发展的主攻方向,明确了各产业链的链主企业、龙头企业,‘一企一策’量身定制支持政策,全力支持存量企业增产扩能、提质增效。主导产业、链主企业找准后,我们会集中资源、集中要素,促进创新链、产业链、资金链、服务链、人才链‘五链融合’,努力构筑完整的产业生态,着力构建全省有优势、全国有影响的根植性产业。”
政府工作报告提出,打造引领湖北、支撑中部、辐射全国、融入世界的重要增长极。杜海洋表示,襄阳市将积极主动融入“金三角”大空间协同发展,抬升标杆、勇担重任,推动产业和人口向优势区域集中,通过多核支撑、多极带动、多点突破,进一步强化三大都市圈间的相互协同配合,努力打造汉襄宜“金三角”的重要支撑,增强湖北在中部地区乃至全国的核心竞争力和辐射带动力,为湖北在长江经济带高质量发展中奋勇争先、加快建成中部地区崛起重要战略支点作出更大贡献。
省人大代表,宜昌市委副书记、市长陈红辉——
“五个协同”提升发展后劲

宜昌夷陵长江大桥。(湖北日报全媒记者 刘曙松 摄)
“报告提出推进汉襄宜‘金三角’大空间协同发展,我们倍感振奋、倍添动力。从‘一主两副’多极支撑到汉襄宜‘金三角’大空间协同,标志着湖北区域发展进入了协同发展新的更高阶段。”1月17日,省人大代表,宜昌市委副书记、市长陈红辉对湖北日报全媒记者说。
汉襄宜“金三角”是驱动全省高质量发展的核心增长极。在陈红辉看来,推进“金三角”大空间协同发展,有利于充分发挥三地的比较优势、协同联动效应和辐射带动能力,以重点突破带动全域整体提升、以协同联动提升全省整体发展效能。
2024年,宜昌经济总量突破6000亿元,4年连跨两个千亿级台阶,枢纽地位加速跃升、产业能级有效提升、民生底板持续抬升。在推进汉襄宜“金三角”大空间协同发展进程中,宜昌准备怎么干?
陈红辉表示,宜昌将聚焦“打造汉襄宜‘金三角’的重要支撑、长江大保护的重要展示窗口、中部地区高质量发展的重要引擎”目标,瞄准高质量、一体化两大关键,加强与汉襄的规划协同、产业协同、创新协同、开放协同、生态协同,全力提升发展能级、速度、质效和后劲,努力在“金三角”协同发展上奋勇争先。
“宜昌将以东部产业新区为依托,做大做强‘宜荆荆’磷化工、‘荆襄宜十’绿色循环电池等优势产业集群,推进‘当枝松宜东’百强聚集区建设,持续夯实实体根基。”陈红辉介绍,实施新一轮省域科创中心建设三年行动,发挥三峡大学、湖北三峡实验室等科研院所作用,促进人才互通、教研结合、产教协同,打造区域科技创新高地。深化与汉襄的互动交流,推动自贸片区、综保区联动发展,合力打好外贸稳增长、内外贸一体化、开放枢纽功能提升三大攻坚战。深入实施长江高水平保护十大攻坚提升行动,合力推进绿色低碳发展。
“宜昌将迎来发展能级攀升、枢纽地位跃升、产业质效提升等机遇。”陈红辉表示,宜昌将强化支点意识、争先意识,全方位服务三峡水运新通道、引江补汉等国家重大工程建设,扎实开展争政策、争项目、争资金,促投资、促转型、促发展,努力为发展引得更多“源头活水”。合力推动呼南高铁襄宜段、沿江高铁汉宜段、沪渝高速汉宜段改扩建、武重高速荆宜段、襄宜高速等一批支撑性重大交通项目建设,尽快补齐襄宜之间高铁高速交通短板,进一步提升互联互通水平。大力发展枢纽经济,以枢纽带动贸易、贸易聚集产业、产业反哺枢纽。
“我们将深入贯彻落实省委、省政府决策部署,在全国全省发展大局中谋划定位、找准标杆、提升标准,在加快建成中部地区崛起重要战略支点中奋勇争先。”陈红辉说。

详见1月18日湖北日报五版>>
