登录长江云平台账号
×
邮箱/手机号
密码
验证码
下次自动登录
忘记密码?
登录
还没账号?
立即注册
其它登录方式
QQ登录
新浪登录
微信登录
点击头像快速登录
切换账号
市中医医院新院区(二期)医养康养中心项目开工
2025-12-11 18:23
营商环境动态丨企业员工入职“一件事”,高效助力企业年底冲刺
2025-11-26 17:05
营商环境动态丨个人身后“一件事”,让告别更有温度
2025-11-22 12:39
“王者归来”!小龙潭公园将于12月1日全新上线~
2025-11-22 12:36
暖冬之约,与爱同行 | 乐善助学十三载,武穴中学再续温情
2025-11-22 12:35
喜报!市委党校两名教师在黄冈获奖!
2025-11-19 09:37
《中国应急管理报》报道了武穴市这项工作经验……
2025-11-05 09:57
最新曝光!15名公职人员轻微交通违法被通报
2025-10-30 09:27
武穴小区最新物业“红黑榜”,你的小区被点名了吗?
2025-10-30 09:26
武穴市科协以“科普反邪”护航老年幸福节
2025-10-30 09:25
武穴公安关于处理涉案车辆的公告
2025-10-24 11:04
直播预告 | 医者仁心,守护健康,市卫健局将上线《党风政风热线》→
2025-10-14 11:25
直播预告 | 明日上午10时,关注《党风政风热线》直播间,解答你的“税”问
2025-10-12 18:33
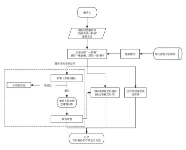
营商环境动态丨加装电梯高效办,“一键直达”幸福家
2025-10-12 18:32
已向上争资1.84亿!我市医疗卫生重点项目正加速推进
2025-10-10 10:26
<
1
2
3
4
5
>
鄂ICP备18025580号-2A