《中华人民共和国治安管理处罚法》
将于2026年1月1日正式实施
这次修订专门给养犬划了“红线”
从今往后养犬不再是私事
而是关乎公共安全的“法律题”
违规养犬
轻则罚款,重则拘留
新法前瞻:
养犬相关法律原文及解读
新修订的《中华人民共和国治安管理处罚法》将于2026年1月1日起正式施行,其中对养犬行为的约束作出明确规定,相关条款原文及适用场景提前了解:
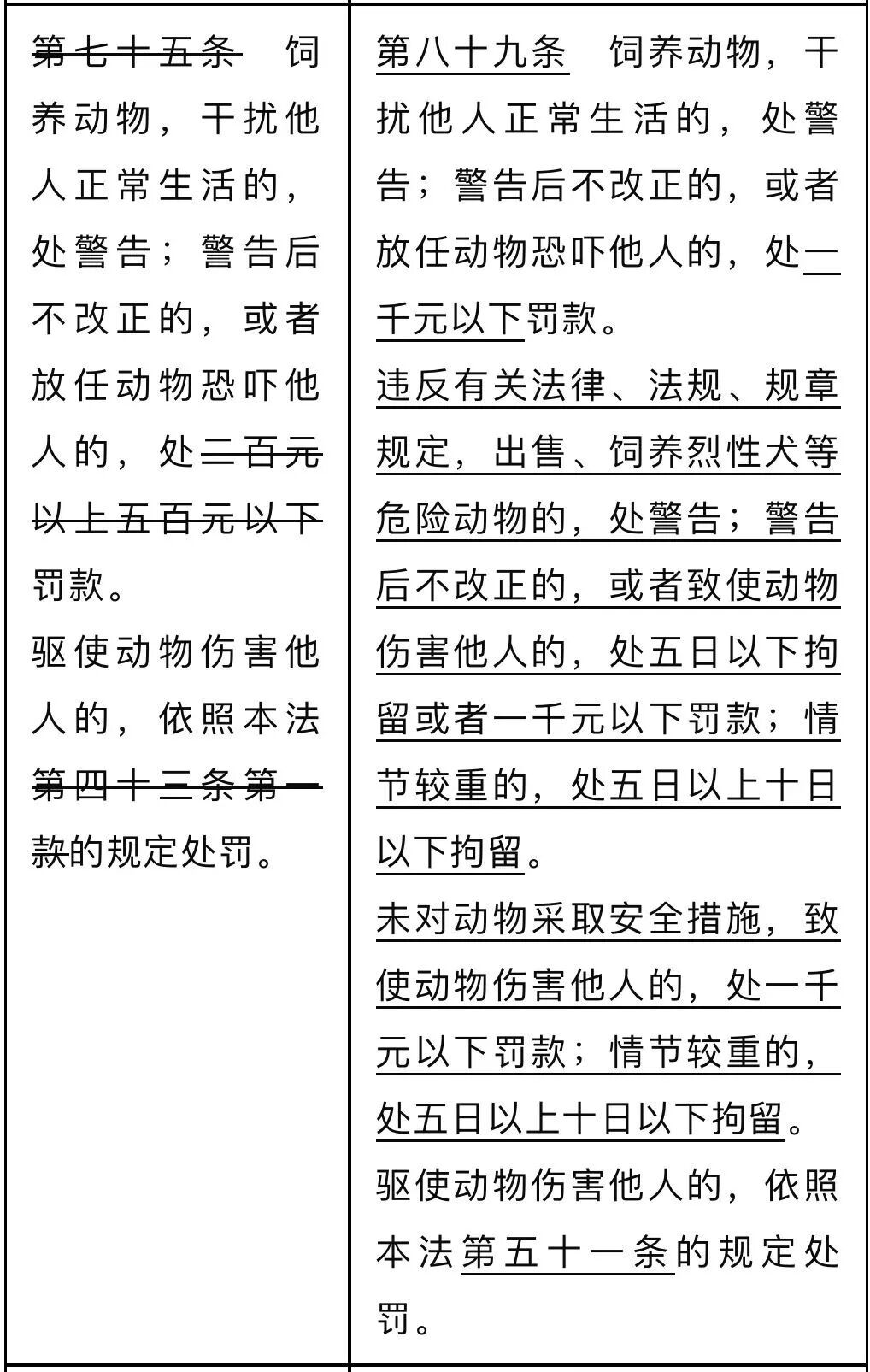
一、干扰他人正常生活
法律原文:饲养动物,干扰他人正常生活的,处警告;警告后不改正的,或者放任动物恐吓他人的,处一千元以下罚款。
适用场景:犬只深夜持续吠叫、在楼道随地便溺产生异味扰民、放任犬只追逐路人恐吓他人等。
二、违规饲养危险动物
法律原文:违反有关法律、法规、规章规定,出售、饲养烈性犬等危险动物的,处警告;警告后不改正的,或者致使动物伤害他人的,处五日以下拘留或者一千元以下罚款;情节较重的,处五日以上十日以下拘留。
适用场景:在重点管理区域饲养藏獒、比特犬等当地明令禁养的烈性犬/大型犬,或饲养危险动物后未做好隔离,导致伤人。
三、未采取安全措施致动物伤人
法律原文:未对动物采取安全措施,致使动物伤害他人的,处一千元以下罚款;情节较重的,处五日以上十日以下拘留。
适用场景:遛犬不牵绳、未给大型犬佩戴嘴套,导致犬只咬伤、抓伤路人;携带犬只乘坐公共交通工具(非导盲犬)引发冲突致他人受伤。
四、驱使动物伤害他人
法律原文:驱使动物伤害他人的,依照本法第五十一条的规定处罚(注:第五十一条为“殴打他人或故意伤害他人身体”相关处罚,处五日以上十日以下拘留,并处五百元以上一千元以下罚款;情节较轻的,处五日以下拘留或者一千元以下罚款)。
适用场景:故意驱使犬只攻击他人,造成他人身体伤害的,按故意伤害相关条款从重处罚。
若发现身边有违规养犬行为,可拨打110举报。

图源:最高人民法院司法案例研究院
文明养犬
既是对他人负责
也是对自己和“毛孩子”的日常
多一份稳稳的安心
各位铲屎官
更要充分知晓养犬法律法规
做一名合格的“养犬人”
养犬人须知
从“道德自律”到“法律义务”的五大转变新修订《治安管理处罚法》的施行,标志着养犬行为从“道德倡导”全面转向“法律约束”,养犬人需要主动适应五大转变,避免触碰法律红线:
1. 责任认知转变:遛狗不拴绳不再是“个人习惯”或“素质问题”,而是明确的违法行为,一旦引发后果需承担法律责任,养犬人必须树立“牵绳即责任”的意识;(遛犬时使用长度不超过1.5米的牵引绳,遇老人、小孩、孕妇主动避让)
2. 行为规范转变:出户“三件套”(犬绳、犬牌、清洁袋)成为法律要求,携犬乘电梯需佩戴嘴套或装入犬笼,主动避让老人、孕妇、儿童等特殊人群,这些细节将纳入执法检查范畴;
3. 犬只管理转变:需提前确认饲养犬只是否属于当地烈性犬名录,及时为犬只办理免疫接种和养犬登记,未免疫、未登记的犬只可能面临没收处罚;
4. 纠纷处理转变:若犬只意外伤人,需第一时间配合救治、承担赔偿责任,切勿逃避或推诿,否则将面临加重处罚;
5. 权利边界转变:养犬的自由以不侵犯他人权利为前提,不得放任犬只吠叫扰民、不得携犬进入学校、医院、商场等禁入场所(导盲犬等工作犬除外),否则将依法受到处罚。
其实
很多人并不讨厌狗
只是反感没有素质的主人
文明养犬
不仅仅是法律义务
更是一份社会责任





遛狗要牵绳
狗便要清理
不养烈性犬
希望爱狗人士们
都能依法养犬,文明养犬
让我们共同营造
文明、和谐、安全的人居环境
对于新规
你怎么看?
欢迎来评论区聊一聊
✍🏻✍🏻✍🏻
来源丨央视新闻