家住老旧小区
老人小孩上下楼梯困难,生活不便
可以申请加装电梯吗?
市政务服务和大数据管理局
联合住建局
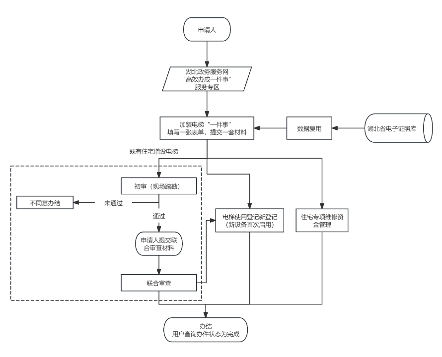
共同推出加装电梯“一件事”
为更多老旧小区居民实现“电梯梦”

事项办理需先经所在单元房屋业主表决同意
1、参与表决的业主人数应占本单元业主人数三分之二以上,
且专有部分面积之和,应占建筑物专有部分总面积的三分之二以上;
2、表决同意的业主人数应占参与表决业主总人数的四分之三以上,且专有部分面积之和,应占建筑物专有部分总面积的四分之三以上;
网上可以办,窗口也可以办。
小编认为网上办理更方便,登录“湖北政务服务网”,进入“高效办成一件事”专区,选择加装电梯“一件事”,就可以在线申报,办理结果可通过湖北政务服务网查询,您在家可以一步不用跑。
如果您更习惯线下办理,也可以到武穴市政务服务中心(武穴市刊江大道东城区1号)“高效办成一件事”专区办理,窗口提供“一对一”帮办代办,咨询电话:0713-6285973。

1.既有住宅增设电梯
2.住宅专项维修资金管理
3.电梯使用登记新登记(新设备首次启用)
下面为您详细介绍各联办事项的办理条件:
1.既有住宅增设电梯。所在单元房屋专有部分面积占比三分之二以上的业主且人数占比三分之二以上的业主参与表决,并经参与表决专有部分面积四分之三以上的业主且参与表决人数四分之三以上的业主同意;
2.住宅专项维修资金管理。(1)符合《住宅专项维修资金管理办法》第二十二条、第二十三条、第二十四条规定的维修资金申请使用流程;(2)申请资料齐全;(3)资料填写符合规定。
3.电梯使用登记新登记(新设备首次启用)。(1)依据《特种设备法》编制的《特种设备目录》及有关安全技术法规有关规定属于登记范围内事项;(2)资料完整且符合法定受理条件。
既有住宅增设电梯:
1、既有住宅增设电梯业主意见表
2、既有住宅增设电梯申请书
3、既有住宅增设电梯授权委托书
4、既有住宅增设电梯协议书
5、加装电梯设计方案
6、施工图审查合格书
7、公示意见书或听证会合议意见
8、既有住宅增设电梯联合审查申报表
住宅专项维修资金管理:
1、维修事实证明材料
2、工程发票
3、经办人委托书
4、特殊情况说明
5、维修资金使用征求意见表及征求意见结果
6、住宅专项维修资金使用备案表
7、住宅专项维修资金使用方案
电梯使用登记新登记(新设备首次启用):
1、营业执照
2、特种设备监督检验证明(安全技术规范要求进行使用前首次检验的特种设备,应当提交使用前的首次检验报告)
3、特种设备产品合格证(含产品数据表)

20个工作日
1、系统登陆
第一步:打开湖北政务服务网(http://zwfw.hubei.gov.cn/),找到注册登录。

第二步:填写信息进行个人信息注册并登录

2.进入一件事
第三步:在湖北政务服务网首页选择“高效办成一件事”专栏。

第四步:点击“在线办理”按钮。根据归属地,选择办理区域黄冈市武穴市。


3、选择需要办理的事项并阅读填报须知
第五步:选择需要办理的事项并请仔细阅读“填报须知”,了解申报一件事相关条件及注意事项,勾协左下角“我已经阅读以上填报须知”按钮,点击右下角“下一步”按钮进入一件事条件预检页面。


4、条件预检
第六步:完成引导问卷后,就会进入到一件事的条件预检页面,校验用户是否符合该一件事办理条件。
5、表单填报
第七步:通过条件预检后,就会进入到一件事的材料预审页面,上传材料。
6、材料提交
第八步:进入到一件事的一表填报页面,用户根据自己的信息进行填报。
7、完成申报
第九步:完成一表填报,成功提交。
8、查询办件进度
第十步:办理人员提交完成加装电梯“一件事”申报信息后,可通过个人专属空间(用户空间)查看办件进度情况。点击“我的办事”,查看“我的办件”,根据“申请时间”、“办件编码”、“审批事项”查看办件进度。
相信看完这些
您已经掌握了加装电梯“一件事”操作要领
也期待您积极转发告知身边的朋友
让更多人享受高效办成一件事的便利!

武穴市营商环境投诉举报电话:0713-6583229
营商环境投诉直通车:0713-12345
投诉电子邮箱:wxsyshjbgs@163.com