2025年春节即将到来
想知道春运期间
出行天气如何?
高速公路通行是否免费?
哪些时段道路最通畅?
哪个景区最热门?
近日湖北交警部门
发布春节出行相关信息


放假通知

根据《国务院办公厅关于2025年部分节假日安排的通知》要求,2025年春节放假调休日期的具体安排通知如下:


春节放假安排:1月28日(农历除夕、周二)至2月4日(农历正月初七、周二)放假调休,共计8天。1月26日(周日)、2月8日(周六)上班。
高速公路免费通行时间:1月28日(除夕)0时至2月4日(正月初七)24时,共计8天。高速公路将实施七座以下(含七座)小型客车免费通行的政策。

春运天气

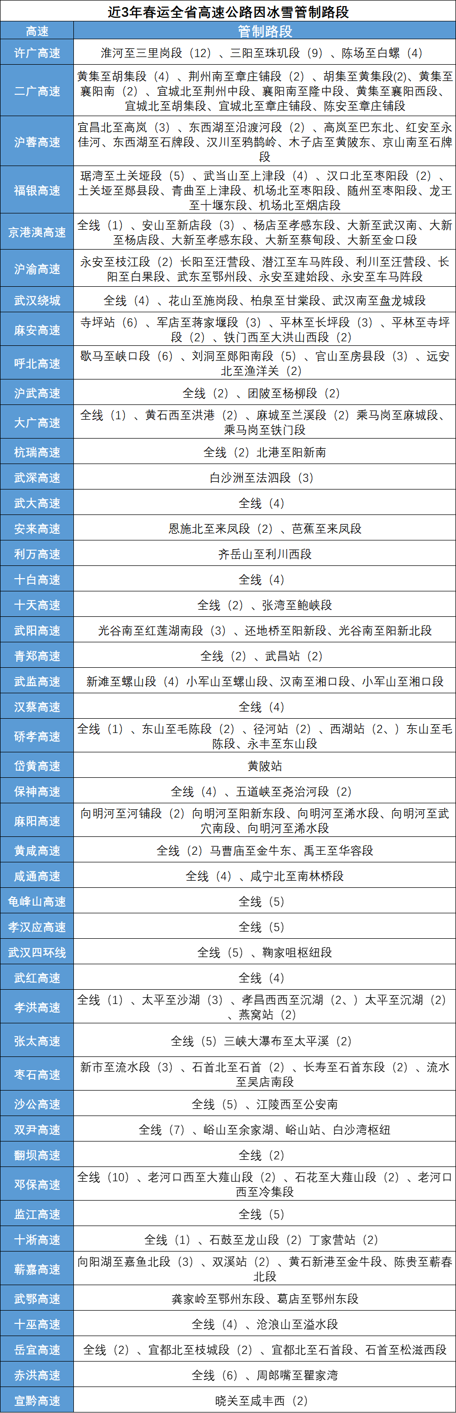
近3年春运天气态势分析




春运出行

道路交通拥堵预测
预计今年春运拥堵集中在节前1月22日至26日(小年至除夕前两日)、节中2月1日至4日(正月初四至初七)、节后2月6日至10日(正月初九至十三),拥堵时段主要集中在每日的9至11时、13至15时。


沪蓉汉川、钟祥、当阳段,沪渝荆州、仙桃、长阳、巴东段,福银云梦段,京港澳孝感段,许广监利、京山段,二广公安段,大广下陆段,孝洪孝感段,武深咸宁段,监江江陵段等高速拥堵风险高。

G315国道荆州段,G347国道孝感段,G107国道随州段,G316国道随州、孝感段,G346国道黄冈段,G318国道宜昌、潜江、恩施、荆州段,S108省道孝感段,随州平洑大道,武汉黄孝大道,荆州丹阳路、荆江大道等路段拥堵风险高。

易缓行路段预测







交通警情趋势预测



风险研判

恶劣天气安全风险高
预计今年春运期间我省气温总体偏高,降水偏少,有大风、寒潮、阶段性低温阴雨雪天气和大雾过程,期间可能有多次冷空气过程,分别为1月29日至2月2日、2月5日前后、2月16日至28日。春运期间人流、车流交织,流量较平日增幅较大,如遇雨雾冰雪等恶劣天气,交通环境突然变化,驾驶员易受干扰,难以及时发现、处置突发险情。
重点路段拥堵风险高
受地形和出行特点影响,春运期间四类道路交通拥堵风险高。
环武汉放射线流量集中
武汉四环线、绕城、岱黄、武鄂、关豹、汉蔡、硚孝、青郑、机场高速等进出城环线及相关放射线道路拥堵风险高。
车流方向性特征明显
节前车流主要集中在主干高速,节后返岗返校客流交织叠加,预计节后返程道路流量增幅明显。
部分高速收费站、服务区、互通路段易拥堵
岱黄府河、黄陂,绕城蔡甸、武汉西,武鄂龚家岭,沪武青龙,关豹武东,汉蔡琴台,福银汉口北,沪蓉东西湖,武监小军山,硚孝径河等12个环汉收费站;
大广黄石西,二广襄阳南、荆州桥南,沪渝恩施西、黄石、巴东,福银云梦、小池、武当山,沪蓉宜昌北、当阳西,许广淮河等12个干线收费站;
福银武当山、黄梅、孝感、钟岗,沪渝鄂州、仙桃、潜江、野三关、蕲春,沪蓉汉川,京港澳孝感,二广襄阳等12个服务区;
武汉绕城武汉西、东西湖、横店,福银黄梅,汉蔡红庙、侏儒,岱黄黄陂,京港澳互通高架桥,硚孝灯塔,关豹豹澥等10个互路段通车流相对集中,拥堵风险高。
热门景区、大型活动举办地周边道路可能出现短时拥堵
武汉甘露山国际滑雪场、神农架国际滑雪场、巴东绿葱坡滑雪度假区、恩施大峡谷、宜昌百里荒滑雪场、九宫山、咸宁太乙国际温泉、黄冈大别山南武当滑雪场、荆州悦兮半岛、十堰武当山等热门景区周边道路拥堵风险上升。
重点时段安全风险高
节中节后客流集中
预计2月1日至4日(正月初四至初七)形成探亲高峰;节后以返岗流、学生流为主,2月6日至10日(正月初九至十三)形成省内返程高峰。
货运流量集中
春节前民生企业原材料和产品等货物运输需求旺盛,预计腊月二十之前和元宵节之后,道路货运将保持高位运行,货车超载、超速、疲劳驾驶等违法多发,安全风险不容忽视。
短途流量集中
春节期间省内大城市向中小城市流动规模、城市居民向郊区、乡村的流动规模将相应增大,农村地区赶集、庙会、探亲等活动出行增多,“小长假”性质的近郊短途出行压力将一定程度加大。

湖北交警出行提醒

01
····
····
····
自驾出行前,应提前检查车辆状态,及时关注天气情况,了解交通路况信息和交通安全提示,合理安排出行时间和交通方式,尽量避开出行高峰和夜间行车,拒绝疲劳驾驶。时刻谨记道路千万条,安全第一条。
02
····
····
····
外出期间若发生轻微交通事故,切记“车靠边、人撤离、即报警”。如果发生交通事故或遇到紧急情况,请拨打统一交通事故报警电话:027-96122,湖北交警24小时为您服务;如果车辆在湖北省高速公路发生故障需要救援,请拨打统一救援电话:027-12122。
03
····
····
····
驾车前往景区山区,遇急弯陡坡、长下坡、临水临崖道路,要减速慢行,行经农村、山区公路要注意观察道路两侧车辆和行人。景区周边道路车多拥挤,要注意避让行人、规范停车。