登录长江云平台账号

热搜第一!多地官宣将“取消公摊”

今天上午

多地官宣将“取消公摊”相关话题

登上微博、百度热搜第一


图片
图片
图片
图片


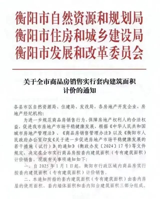
据此前报道,12月12日,衡阳市自然资源和规划局、衡阳市住房和城乡建设局、衡阳市发展和改革委员会联合发布《关于全市商品房销售实行套内建筑面积计价的通知》。明确自2025年1月1日起,衡阳市商品房销售实行套内建筑面积计价。

根据通知,套内建筑面积即专有建筑面积,由套内房屋的使用面积、套内墙体面积和套内阳台建筑面积三部分组成。


图片
图片


12月17日,河北省张家口市住房和城乡建设局等四部门联合发布关于印发《关于推动房地产市场平稳健康发展的若干措施》的通知。

文件提出,落实取消普通住宅和非普通住宅标准相关政策,取消商品房销售价格限价机制。鼓励实行“现房销售”,逐步推进“取消公摊”。

今年以来,从地方政府到开发商,都在用不同方式取消公摊。零公摊时代距离我们越来越近。

有多个地方政府提出,要求探索按照套内面积计算房价,并且已经有个别地方政府开始正式实施。


多地取消公摊

在部分二三线城市,一批标榜“零公摊”“得房率超100%”项目正高调入市。

此前,广东省肇庆市率先发布商品房实行按套内面积计价的通知。很快,该话题引发了热烈讨论,关于取消公摊会不会导致房价上涨等话题,登上了热搜榜。


图片
图自广东肇庆市住房和城乡建设局


公摊面积过大、导致得房率过低,一直是让购房者头痛的问题。

2022年有媒体报道,有购房者抱怨,110平方米的房子,到手却发现套内面积只有60多平方米;购房时销售人员口头承诺的31%公摊面积,收房时却变成了46%……如此巨大的“操作空间”,显然重挫了购房者的知情权,这必然会导致市场混乱——购房者无从得知真实的“商品质量”,当然会茫然无措,从而抑制自身的消费、投资愿望。

从近些年的政策看,取消公摊渐渐成了一种共识。2019年,住房和城乡建设部官网发布了《住宅项目规范(征求意见稿)》,其中就指出“住宅建筑应以套内使用面积进行交易”。而近些年这一趋势明显加快,今年以来,广东肇庆、湖南湘潭等地开始要求房企按住房套内面积(不含公摊面积)计价宣传销售;浙江杭州也出台规定,杭州新成交宅地均可以享受面积认定新规,比如封闭式阳台只算一半面积,开放式风雨连廊不计容等,着重提高得房率。

从网络留言看,这些措施也基本得到了大众的肯定。这也很好理解,“所购即所得”“一分价钱一分货”,实在是再基础不过的常识,没有理由到房产这就不适用了。

让“零公摊”得以流行的,是越来越多的城市开始松绑建筑设计规则。去年年底以来,广州、合肥、长沙、佛山、肇庆等多地城市出台明确新规,通过放松阳台尺寸限制、鼓励露台等半开放式设计、支持空中绿化面积不计入容积率等方式,侧面助推开发商提升项目得房率。

公摊面积这一概念并非我国首创,欧美国家亦有类似制度。然而,我国的公摊涵盖范围远超他国。在国外,多局限于电梯、楼梯等垂直交通区域,而我国除这些外,还囊括小区大堂、门厅、走道等水平交通空间,以及物业管理用房、设备间等公共设施区域。

我国公摊系数明显偏高。像北京商品住宅平均公摊系数达 23%,上海超 20%,广州约 19%,相比之下,美国平均仅 15%左右,法国更是低至 10%出头。


可提高购房品质,增强购房积极性

专家表示,多地接连出台政策说明取消公摊是2025年的一项重要工作。买房政策会有重要的变化和调整,但总体来讲,这些政策能够提高购房品质,提升买房信心,增强购房积极性。取消公摊后,购房者能更清楚地知道自己的钱花在哪里,买到的面积也能真正拿到手。

然而,取消公摊并不意味着房价会因此下跌。有观点认为,取消公摊仅仅是取消了公摊面积的计算模式,将公摊的“价格”并入到现在的房价之中。因此,商品房的“销售价”非但不会降,反而可能会因此提高一点。但与此同时,“二手房”的价格可能会相应降低,进一步拉开二手房和新房的价格差距。此外,取消公摊计费后,物业费、取暖费等也将按照套内面积来收取,这在一定程度上能给全国的老百姓“降点压”,让大家省点钱。但物业公司可能会提高物业费单价来弥补损失,这也将带动“物业行业标准”的树立与落地。

取消公摊面积计价模式的改革,不仅是为了单纯促进商品房销售,更是服务于多项战略目标。这一改革有助于提高购房者的权益保障,让购房者能更清晰地了解自己的购房成本。同时,也有助于推动房地产市场的健康发展,提升购房者的信心和积极性。

人们也期待着“取消公摊”的措施能够更大范围、更快速度地铺开,尽快形成房地产市场新的行规,起到重塑业态的作用,进而形成一个更加健康、持续的产业运转模式。




来源/中国新闻网、光明网、极目新闻


鄂ICP备18025580号-2A