登录长江云平台账号
事关中小学生,湖北省教育厅最新发布!
湖北省教育厅日前发布
《关于公布2024年湖北省社会事务
进中小学校园省级事项白名单的通知》
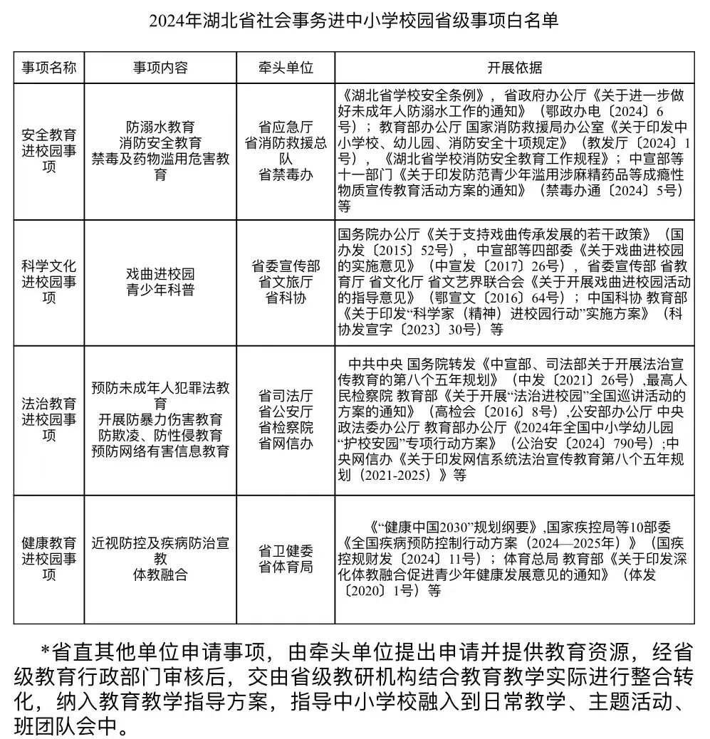
具体内容如下

现将《2024年湖北省社会事务进中小学校园省级事项白名单》予以公布,并提出如下要求:一、严格标准,统筹规范管理。各地教育行政部门要建立完善社会事务进校园准入标准、事项白名单,严禁白名单以外事项进入校园。要在《湖北省中小学教师减负清单》的基础上,动态完善进校园负面清单。要做好“上下、内外、点面”统筹,在不影响工作落实和教育效果的前提下,尽量降低频次、控制时长、缩减范围和规模。严禁相同或相似主题事项多头多次进同一所学校。根据上级重大决策部署确需开展的临时性工作任务,以及有上位依据申请开展的各类创建、检查、监测、监督、试点、竞赛等活动,须严格履行相关审核报备程序。对涉及师生参与的竞赛、征集、答题等活动,坚持学校、学生、教师自愿参与原则,不得强制。二、优化治理,推动整合融入。要强化对白名单准入事项全过程指导,促进各类进校园社会事务与教育教学工作有机结合,与课程教学、班团队会、专题教育、校园文化活动等有机融合。坚持目标导向和问题导向相结合,推动外部规范管理与内部治理提升两个方面相互促进、形成合力,营造良好育人环境,保障教师潜心教书育人、学生身心健康成长。三、完善机制,加强监督评价。各地教育行政部门要严把职能工作部署关、部门文件会签关、进校园活动准入关,建立完善进校园事项评估制度和监测机制,进一步畅通投诉举报渠道,主动接受学校和教师、学生、家长的监督,切实将评估结果与白名单动态调整挂钩。自2025年起,每年1月中旬前,各市州要将本市(州)、县(市、区)两级当年白名单和上一年进校园事项开展及评估情况的盖章扫描件、word电子版报省教育科学研究院(教育评估院),由省教育科学研究院(教育评估院)汇总、分析后报省教育厅审核、备案。
来源丨湖北发布、湖北省教育厅
鄂ICP备18025580号-2A