4月15日,网络媒体上流传多条江苏无锡市锡山区鹅湖玫瑰园内湖面救援的画面。当天,无锡一中学组织高二学生前往该景点春游,6名学生乘坐游船时侧翻。据法治日报4月16日消息了解到,参与当天春游的师生到达景点后,听到可以自由活动,来自该校不同班级但平日关系较好的6名学生相约租船游湖,没想到发生了翻船惨剧。其中,4人被现场救援人员及时施救上岸,2人在翻船时滑落溺水,不幸身亡,目前当地相关部门已查清事故责任并积极善后。

#无锡一中学学生
春游划船侧翻有人伤亡#
引发网友关注
迅速登上微博热搜
      








另据红星新闻报道,找到一条拍摄该景区水上自行车项目的视频,视频发布时间为4月15日16时。根据视频显示,玫瑰园园区内的水上自行车已经明显老化,“从表面看是锈迹斑斑。”
根据视频,该园区的“水上自行车”并不算大,主体为遮阳棚、座位及水车组成。据当地市民介绍,该项目一般乘坐人数为4人。
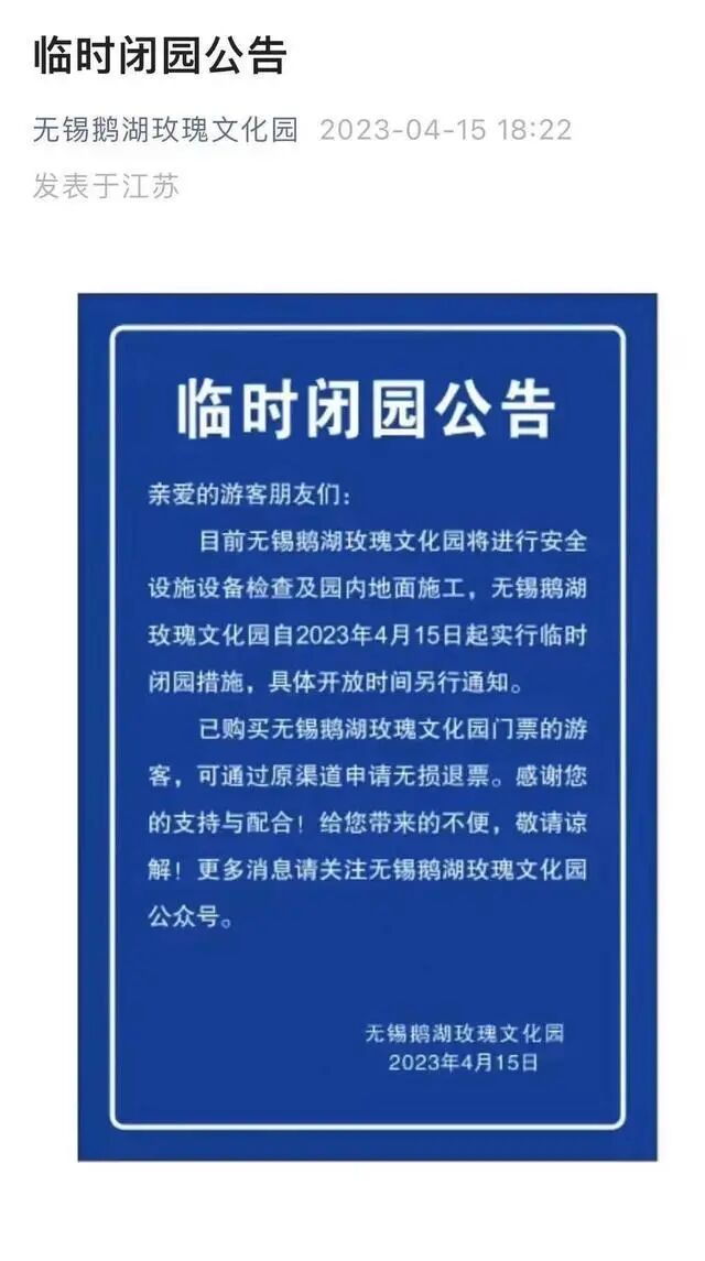
在视频留言区中,一名当地市民称上周六曾搭乘过这一水上项目,工作人员没有硬性要求穿戴救生衣,且救生衣只有一个绳结,“我要穿的时候,她就跟我讲没事的,可以不穿,很安全。”据了解,无锡市锡山区鹅湖玫瑰园运营方为无锡市鹅湖玫瑰园艺文化有限公司。天眼查信息显示,该公司成立于2012年5月23日,主营业务包括景区管理、景区门票代理、景区讲解服务等。4月15日18时许,无锡鹅湖玫瑰文化园发布临时闭园公告称,该园将进行安全设施设备检查及园内地面施工,自4月15日起实行临时闭园措施,具体开放时间另行通知。
不管是乘船,还是漂流,不穿救生衣就等于是开车不系安全带,一旦发生事故,风险非常大。
救生衣不仅能有助于水中自救,还能增加被救援发现的几率,从而增大生还机会!

漂流、乘船等水上活动,本身具有一定的危险性,大人、老师一定不能缺席。除了帮助孩子、学生按照相关要求,做好穿救生衣等防护措施,还要注意看好孩子,以防发生突发事故。
体验水上项目前,一定要先做好“功课”!具体做什么?首先要看天气状况是否允许从事这一水上活动。其次还要查看提供水上设施的场所资质是否合格,设备是否安全等。等确保一切都安全时,再带去参加水上活动。
我国每年约有5.7万人死于溺水
其中未成年人占比较大
预防溺水
你需要掌握这些
    
来源丨法治日报、红星新闻、央广网、国家应急管理部、钱江晚报、浙江消防