从流动摊贩到固定商贩
从个体经营到规模化商户
从金字招牌商户到现代化企业
市政务服务和大数据管理局
联合市场监督管理局
共同推出个体工商户转型为企业“一件事”
助力个体工商户
稳步跨越每一步
赢得更广阔的未来

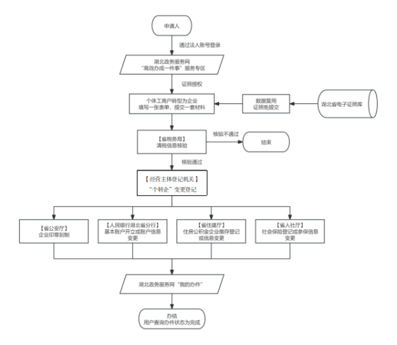
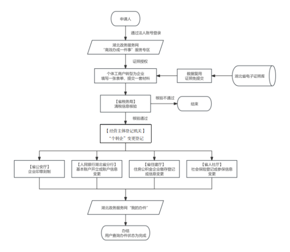
网上可以办,窗口也可以办。可登录“湖北政务服务网”,进入“高效办成一件事”专区,选择个体工商户转型为企业登记“一件事”,就可以进行在线申报,办理结果可通过湖北政务服务网查询,您一步也不用跑。
如果您更习惯线下办理,也可以到武穴市政务服务中心(武穴市刊江大道东城区1号)“高效办成一件事”专区办理,窗口提供“一对一”帮办代办,咨询电话:0713-6285959。

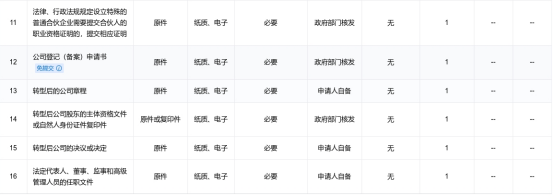
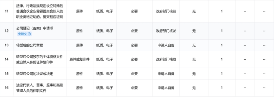
1.清税信息核验
2.个体工商户转型为企业变更登记
3.企业印章刻制
4.基本账户开立或账户信息变更
5.社会保险登记或参保信息变更
6.住房公积金企业缴存登记或信息变更



不会操作不要慌,现在手把手教您轻松申请!
1、系统登录
打开湖北政务服务网(http://zwfw.hubei.gov.cn/),找到注册登录。

2、法人账号登录(个转企“一件事”线上办理仅限法人办理,请使用法人账户注册并登录)。

3、在湖北政务服务网首页选择“高效办成一件事”专栏。

4、在一件事搜索个体工商户转型为企业“一件事”,点击“在线办理”按钮,并根据归属地,选择办理区域黄冈市武穴市。


5、在线填报
选择企业,进入到一件事的一表填报页面,用户根据自己的信息进行填报。

6、完成一表填报后,点击“下一步”,就会进入到一件事的材料预审页面,上传材料。

7、完成材料上传、一表填报,成功提交。

办理结果如何查询?
申请人进入湖北政务服务网,企业法人账号登录,点击办件模块中,即可查询办件编号、办件名称、办理状态等,点击查看进入,会出现事项名称、当前状态等,所有联办部门办结后,此件显示全部办结。


相信看完这些
您已经掌握了
个转企“一件事”操作要领
也期待您积极转发告知身边的朋友
让更多人享受高效办成一件事的便利!

武穴市营商环境投诉举报电话:0713-6583229
营商环境投诉直通车:0713-12345
投诉电子邮箱:wxsyshjbgs@163.com