大件运输因涉及货物超重、超限
等特殊状况
长期面临
“材料多、审批难、耗时长、成本高”
等问题
过去
企业需向交通、公安等部门
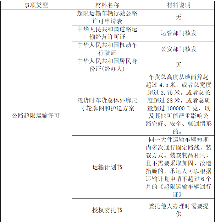
提交7份材料
经历“公路超限许可-临时车牌核发
-城市道路通行”的串联审批
环节多、周期长
严重影响企业项目进度
如今
市政务服务和大数据管理局
联合市交通运输局
共同推出
大件运输“一件事”
全面优化流程,变“串联”为“并联”……
多部门协同审批
显著压缩办理时间,为企业省时省力
保障工程项目顺利推进

网上可以办,窗口也可以办。
网上办理,您登录“湖北政务服务网”,进入“高效办成一件事”专区,选择大件运输“一件事”,就可以进行在线申报,办理结果可通过湖北政务服务网查询,您可以一次都不用跑。
如果您更习惯线下办理,您也可以到武穴市政务服务中心(武穴市刊江大道东城区1号)“高效办成一件事”专区办理,窗口提供“一对一”及帮办代办服务,咨询电话:0713-6285982。

一、公路超限运输许可
申请公路超限运输许可按照下列规定办理:
1、跨省、自治区、直辖市进行超限运输的,向公路沿线各省、自治区、直辖市公路管理机构提出申请,由起运地省、自治区、直辖市公路管理机构统一受理,并协调公路沿线各省、自治区、直辖市公路管理机构对超限运输申请进行审批,必要时可以由国务院交通运输主管部门统一协调处理;
2、在省、自治区范围内跨设区的市进行超限运输,或者在直辖市范围内跨区、县进行超限运输的,向省、自治区、直辖市公路管理机构提出申请,由省、自治区、直辖市公路管理机构受理并审批;
3、在设区的市范围内跨区、县进行超限运输的,向设区的市公路管理机构提出申请,由设区的市公路管理机构受理并审批;
4、在区、县范围内进行超限运输的,向区、县公路管理机构提出申请,由区、县公路管理机构受理并审批。公路超限运输影响交通安全的,公路管理机构在审批超限运输申请时,应当征求公安机关交通管理部门意见;


不会操作不要慌,现在手把手教您轻松申请!
1.电脑打开湖北政务服务网http://zwfw.hubei.gov.cn/,点击登录;如有法人账号请直接登录,如没有请先完成注册再登录

2.进入湖北政务服务网“高效办成一件事”专区,找到大件运输“一件事”,点击“在线办理”。


3.根据提示选择区域—黄冈市—武穴市,点击“确定”。

4.进入填报须知页面,请仔细阅读“填报须知”,了解申报一件事相关条件及注意事项,勾选“我已经阅读以上填报须知”按钮,点击“下一步”。
5.进入主题引导页面。根据实际情况选择需要办理的事项,点击“下一步”。
6、进入到一件事的条件预检页面,校验用户是否符合该一件事办理条件,完成条件预检后,点击“下一步”。
7.进入智能填表,按要求填写信息,星号为必填项.
8.智能填表后,根据提示上传申请材料,核对信息无误后点“提交”。
9.提交成功后,大件运输“一件事”就申报完成啦。申报成功后,可随时查看办件的进度:首页点击“我的空间”,进入后查看办件进度情况。点击“我的办事”,查看“我的办件”,根据“申请时间”、“办件编码”、“审批事项”查看办件进度。
相信看完这些
您已经掌握了