大学生毕业季即将到来
我毕业想回武穴就业创业落户安居
怎么落户?
落户购房、租房有政策吗?
我的档案怎么保管?
别着急,您的烦恼,
市政务服务和大数据管理局联合
人力资源和社会保障局
一站式服务
让您轻松搞定毕业大事!

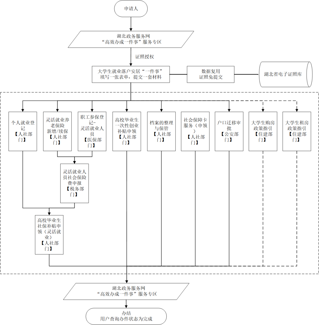
简单来说,就是通过流程再造和数据赋能将大学生毕业后涉及的就业、落户、安居等多部门关联事项整合成“一件事”。申请人在线上或线下提交一套材料,让材料在部门内部自己“接力跑”,实现“一次申请、一窗受理、并联审批”。
已取得毕业证书的高校毕业生。
网上可以办,窗口也可以办。
但是小编认为网上办更方便,您登录 “湖北政务服务网”,进入“高效办成一件事”专区,选择大学生就业落户安居“一件事”,就可以进行在线申报,办理结果可通过湖北政务服务网的查询,您在家可以一步不用跑。
如果您是想散散步、走走路,也可以到武穴市政务服务中心(武穴市刊江大道东城区1号)“高效办成一件事”专区办理,窗口提供 “一对一” 帮办代办,咨询电话:0713-6237497。

下面为您详细介绍下联办事项及其办理条件。
1.个人就业登记;
2.高校毕业生社保补贴申领(灵活就业);
3.档案的整理与保管;
4.【省集中企保系统】灵活就业养老保险新增/续保;
5.社会保障卡服务(申领);
6.高校毕业生一次性创业补贴申领;
7.职工参保登记-灵活就业人员;
8.户口迁移审批;
9.灵活就业人员社会保险费申报;
10.大学生购房政策指引;
11.大学生租房政策指引。
下面为您详细介绍下联办事项办理条件。
(一)个人就业登记。申请个人就业登记,应当符合下列条件:1.年满16周岁(含)至依法享受基本养老保险待遇;2.从事一定社会经济活动,并取得合法劳动报酬或经营收入。其中,劳动报酬或经营收入不低于当地居民最低生活保障标准;
(二)【省集中企保系统】灵活就业养老保险新增/续保。申请【省集中企保系统】灵活就业养老保险新增/续保,应当符合下列条件:无雇工的个体工商户、未在用人单位参加基本养老保险的非全日制从业人员以及其他灵活就业人员可以参加基本养老保险,由个人缴纳基本养老保险费;
(三)职工参保登记(灵活就业人员)。申请职工参保登记(灵活就业人员),应当符合下列条件:自愿参加职工基本医疗保险的无雇工的个体工商户、未在用人单位参加基本医疗保险的非全日制从业人员以及其他灵活就业人员,可以向医疗保障经办机构申请办理参加职工基本医疗保险登记;
(四)社会保障卡服务(申领)。申请社会保障卡服务(申领),应当符合下列条件:在中国境内居住的中国公民,以及在中国境内就业或者参加社会保险的香港、澳门特别行政区居民、台湾地区居民、外国人;
(五)灵活就业人员社会保险费申报。申请灵活就业人员社会保险费申报,应当符合下列条件:无雇工的个体工商户、未在用人单位参加社会保险的非全日制从业人员以及其他灵活就业人员参加社会保险的人员;
(六)高校毕业生社保补贴申领(灵活就业)。申请高校毕业生社保补贴申领(灵活就业),应当符合下列条件:毕业年度和离校2年内未就业高校毕业生灵活就业后缴纳的社会保险费;
(七)户口迁移审批。申请户口迁移审批,应当符合下列条件:大中专院校学生毕业落户:大中专院校、技工学校学生毕业;
(八)档案的整理和保管。申请人实名登录后,点击在线办理,即可查询状态结果,未查到信息,请选择委托存档机构层级或电话联系有关单位查询;
(九)高校毕业生一次性创业补贴申领。申请高校毕业生一次性创业补贴申领,应当符合下列条件:初次办理注册登记,经营6个月及以上且带动就业2人及以上(含创业者本人)的高校毕业生(毕业5年内)。
1.大学生就业落户安居“一件事”申请表(电子表单在线生成免提交);
2.中华人民共和国居民身份证(电子证照);
3.居民户口簿(电子证照);
4.毕业证和学历证明;
5.证件照片;
6.居住凭证;
7.营业执照。

20个工作日
1.进入申报
个人使用“鄂汇办”扫码登录政务服务网,进入“高效办成一件事”专区,搜索“大学生就业落户安居”,点击“立即办理”选择对应区划进行申报。


2.填报须知
认真阅读填报须知,阅读完成后勾选确认并点击“进入填报”。

3.情形引导
办理人员根据自身实际情况,选择要办理的业务类型选项。

4.条件预检
完成引导选择后,点击“下一步”,就会进入到一件事的条件预检页面,校验用户是否符合该一件事办理条件。

5.智能填表
智能填表页面会根据申请人选择办理业务类型展示相关业务字段,部分字段已通过接口数据获取,无需申请人手动填写,确认无误后点击“下一步”进入材料提交页面。
6.材料提交
材料提交页面其中部分材料可通过电子证照库获取实现免提交,剩余材料需申请人手动上传,上传完成后确认无误点击“提交”按钮即可。
7.申报完成
完成一表填报、材料上传,提交成功生成联办件编码。
8.查询办件进度
办理人员提交完成大学生就业落户安居主题申报信息后,可通过个人专属空间(用户空间)查看办件进度情况。点击“我的办事”,查看“联办件”,根据“申请时间”、“办件编码”、“审批事项”查看办件进度。

武穴市营商环境投诉举报电话:0713-6583229
营商环境投诉直通车:0713-12345
投诉电子邮箱:wxsyshjbgs@163.com