日前,国家卫生健康委面向公众发布了新版《体重管理指导原则(2024年版)》,从肥胖的界定标准、肥胖的干预和治疗等方面为普通公众和专业医生提供指导。到底多胖才叫胖?如何减肥更科学?往下看,一同了解↓↓
新版《指导原则》指出,有研究预测,如果得不到有效遏制,2030年我国成人超重肥胖率将达到70.5%,儿童超重肥胖率将达到31.8%。超重和肥胖是糖尿病、高血压、高脂血症、心脑血管疾病、某些癌症等多种慢性病的重要危险因素。超重和肥胖受多种因素的影响。其中就包括了遗传、饮食、身体活动水平、生活习惯以及社会环境的改变等。什么样的胖才是真的超重肥胖?体质指数(BMI)是衡量人体胖瘦程度的标准。
- 我国健康成年人的BMI正常范围在18.5至24之间。
- 达到或超过28就是肥胖。其中,又根据BMI分为轻度肥胖、中度肥胖、重度肥胖以及极重度肥胖。
《体重管理指导原则(2024年版)》指出,所有有减重需求的个体都应接受全面的生活方式干预,无论是否联合药物或手术治疗,生活方式干预都是减重的基础。如果通过充分的综合生活方式干预仍无法减重,可以在严格评估后,考虑医学治疗进行干预,如药物或手术治疗。减重计划的实施,应强调长期坚持、循序渐进。对于大多数超重或轻度肥胖者(24.0kg/㎡≤BMI<32.5kg/㎡),建议初始时设立每周减轻体重约0.5~1kg 的目标,每月减轻2~4kg,6 个月内减轻当前体重的5%~15%并维持;对于中、重度肥胖者(BMI≥32.5kg/㎡),建议设立周、月目标,定期评估,按减轻现体重的 5%、10%、15%划分阶段性减重目标,周期为3至6个月。吃动平衡是管理与维持健康体重的关键。要保持健康的生活方式,合理膳食,适量运动,戒烟限酒,保持积极的心态和良好的睡眠习惯。(一)自我监测。自我监测是体重管理与维持的重要步骤之一。定期定时称重,跟踪体重变化。记录每日的饮食和身体活动,及时发现问题并调整。(二)合理膳食。合理膳食是维持健康体重的基础,应根据个体的年龄、性别和身体活动水平等因素进行调整,确保摄入足够的能量和营养素。三餐的食物能量分配及间隔时间要合理,一般早、晚餐各占30%,午餐占40%。充足饮水,减少高糖、高油、高盐食物。选择蒸、煮、炖、拌,减少煎、烤、炸等烹饪方式。(三)适量运动。遵循 “动则有益、多动更好、适度量力、贵在坚持”的总原则,并达到相关人群的身体活动推荐量。每周至少150分钟中等强度有氧运动及2~3次抗阻训练。将身体活动融入日常生活中,达到维持健康体重的目的。《体重管理指导原则(2024年版)》中
特殊人群涵盖学龄前儿童(5 岁及以内)
学龄儿童(6~17 岁)
孕前、孕期及产后女性体重管理
老年人群、职业人群
以及体重过低人群等
以学龄儿童(6~17 岁)为例
↓
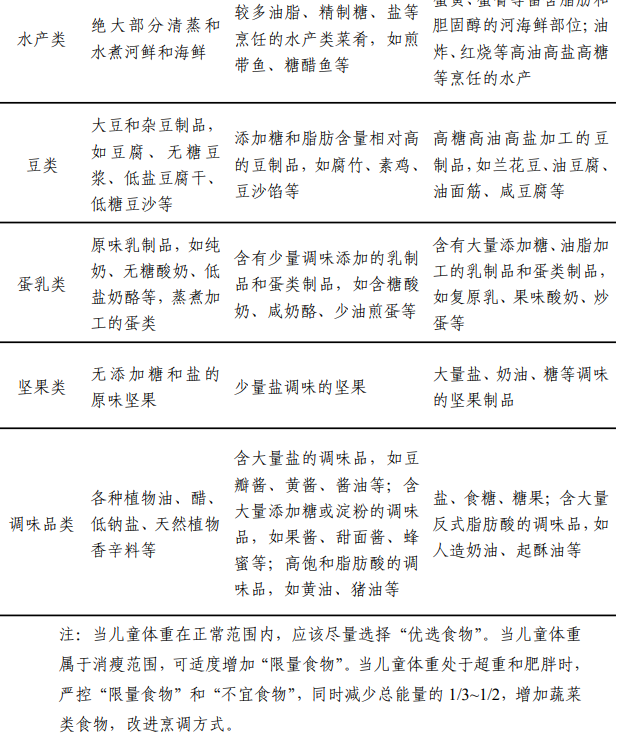
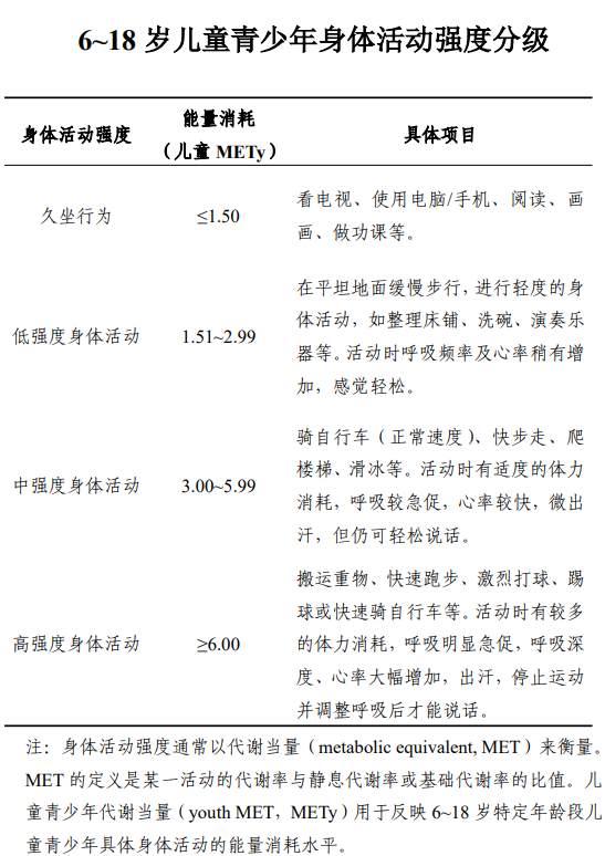
建议定期监测身高、体重、生长曲线,在不影响学龄儿童正常发育的前提下,超重肥胖儿童应限制总能量摄入,消瘦儿童需要排除疾病,保证营养摄入充足。1.膳食管理。合理选择食物(见下表),保证儿童青少年生长发育基本需要及膳食营养平衡。(1)调整饮食结构。控制脂肪的过量摄入,减少饱和脂肪酸并避免反式脂肪酸的摄入,保证优质蛋白。(2)养成良好饮食习惯和饮食行为。规律三餐摄入,科学合理加餐,限制甜食、零食及含糖饮料。食不过量,专注进食,进食速度不宜过快。2.身体活动。建议校内和校外每日至少累计达到60分钟中等至较高强度的运动(见下表)。3.减少久坐,每日使用电子产品时间限制在2小时内。4.睡眠管理及心理支持。确保早睡,避免睡前使用电子产品。建议6~12 岁每日睡眠时间9~12 小时;13~17岁青少年每日保持8~10小时睡眠。维持规律的睡眠-觉醒作息时间。必要时采取心理支持与放松训练。目前,大家公认减肥的办法是“管住嘴”。“轻断食”“戒晚餐”“断碳水”等减肥方式真的管用吗?运动量越大减得越多?健康减肥究竟应该怎么做?快拿小本本记下来↓↓从医学上说,营养治疗是肥胖症综合治疗的基础疗法,主要包括限能量饮食、高蛋白饮食、轻断食、低碳水化合物饮食等方式。其中,就有轻断食的“选项”。专家表示,轻断食不代表不吃饭,过度的节食是不科学的。北京友谊医院减重与代谢外科主任张鹏介绍,需要用科学适度的节食方法,保证每天蛋白质、不饱和脂肪酸、微量元素、维生素以及水分摄入的前提下,根据体重控制热卡摄入即可。专家表示,不吃晚餐其实并不能达到减肥的目的。如果长期不吃晚餐,早餐、午餐吃的食物热量会自动转化为脂肪,体重反而增加了。一旦恢复晚餐饮食,体重反弹的速度会非常快。
这里说的碳水,实际指的是碳水化合物。大家可能通常认为碳水化合物主要集中在主食里面,但事实上,包括一些水果、蔬菜、肉类、蛋类等在内的食材当中,也含有碳水化合物。
专家表示,断碳水的方法减肥虽然能让人在短时间内掉秤,但难以持久,同时会带来一些副作用。
北京友谊医院减重与代谢外科主任张鹏表示,不科学的断碳水会对身体造成伤害。比如,脑细胞主要靠葡萄糖供能,如果长期断碳水,大脑细胞葡萄糖供给不足,有可能导致记忆力下降。
专家建议,健康减肥,不是少吃主食,而是少吃精致的碳水化合物和添加糖。
专家表示,人体是一个能量的平衡体,单纯地增加运动量,如果不控制每天热卡摄入总量,同样不能达到减重的目的。此外,过量的运动还容易导致身体肌纤维损伤、肌间脂肪增多,造成四肢的粗壮。
运动减肥要结合自身特点,一般肥胖人群应综合进行有氧运动、无氧运动以及柔韧性和平衡训练,运动前后都要及时进行充分的热身和整理。
- 步行、慢跑、游泳、骑自行车等属于“低-中强度”有氧运动,适合大多数肥胖人群,儿童、中老年人群也可以练习。
- 爬山、跳绳、划船、舞蹈等属于“中等强度”有氧运动,适合年轻、体力好且无严重慢性病的人群。需要注意的是,膝骨关节炎患者不适合选择这类运动。
- 体力好的年轻人,无严重慢性病的中老年人,轻中度骨质疏松症患者可以通过绝大多数抗阻运动来增强肌肉力量。
- 打太极拳、瑜伽、普拉提等柔韧性平衡训练,则适合大部分人群。
看完记得转给家人朋友
一起健康瘦身!