登录长江云平台账号
×
邮箱/手机号
密码
验证码
下次自动登录
忘记密码?
登录
还没账号?
立即注册
其它登录方式
QQ登录
新浪登录
微信登录
点击头像快速登录
切换账号
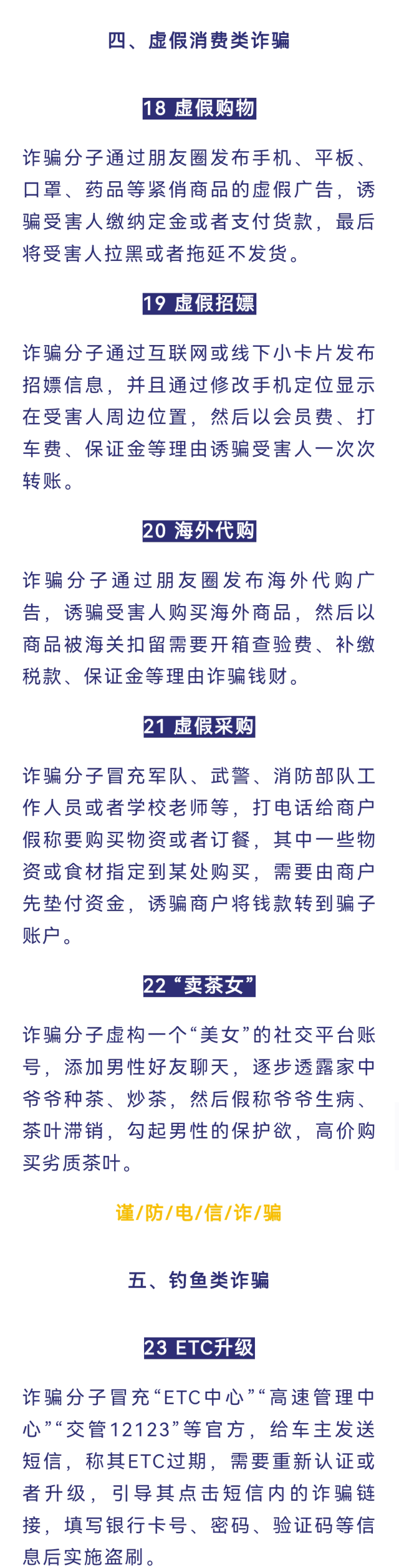
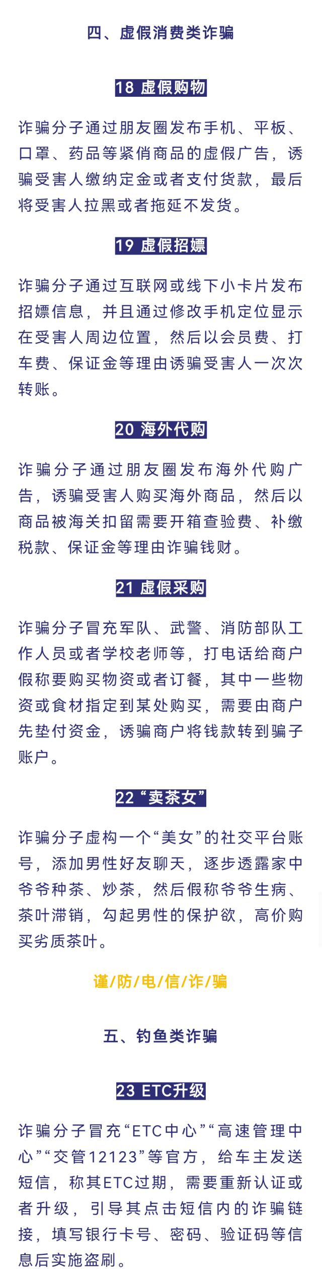
@所有人,远离诈骗,警惕八大类40种诈骗手法
2023-09-10 21:51
0
来源丨全民防骗局
点赞 0
发长微博
相关阅读
安全上网第一课,这场普法活动“很有料”
共建网络安全 共享网络文明
祥云股份:解决职工后顾之忧 温情留住企业人才
市文旅局走进《政务面对面》直播间
鄂ICP备18025580号-2A