为贯彻落实党的二十大精神和教育部印发的《关于做好2023年普通中小学招生入学工作的通知》等,加强我市义务教育阶段学校及幼儿园招生管理,进一步规范招生行为,有效推进义务教育优质均衡发展,特制定本实施办法(镇处学校招生参照此方案执行)。
坚持以国家和省有关法律法规为依据,以促进教育公平,保障适龄少年儿童接受义务教育的权利为目标,以“大稳定,小调整;城郊一体,统筹协调;就近划片,免试入学”为基本原则,以“公平、透明、规范、惠民”为导向,提升市民对教育改革发展的获得感,推进武穴市教育均衡协调发展。市教育局成立武穴市城区幼儿园、小学、初中招生工作领导小组,下设义务教育招生办公室(简称义招办)设在教育股。城区统一下达招生计划、统一划分片区、统一资格审查、统一录取注册。小学一年级招生对象为2017年12月31日前出生且未注册入读小学、符合以下条件之一的适龄儿童;初中一年级招生对象为符合以下条件之一的小学毕业生均可。2.户籍不在武穴城区,但在武穴城区有合法居住房产并已入住;3.父(母)已在武穴城区内办厂或经商满1年以上,并持有营业执照(含历史档案证明)和税务登记证及税务部门(国税或地税)提供的纳税证明(发文之日以前);父(母)已在武穴城区内务工满1年及以上,并持有务工单位聘用合同和单位缴纳社会保险缴费收据(发文之日以前已连续办理一年以上有效)。根据城区学校布局、办学规模、生源分布等情况,实行就近划片入学和统筹安排入学两种形式的招生入学方式。1.在武穴城区有合法的居住房产(本人或父母拥有100%产权)并已入住的适龄儿童,按照“划片招生,就近入学”原则入学。2.具有下列情况之一的适龄儿童、小学毕业生,统筹安排入学。②父(母)已在武穴城区内办厂或经商满1年以上,并持有营业执照(含历史档案证明)和税务登记证及税务部门(国税或地税)提供的纳税证明(发文之日以前);父(母)已在武穴城区内务工满1年及以上,并持有务工单位聘用合同和单位缴纳社会保险缴费收据(发文之日以前已连续办理一年以上有效);5.市委、市政府批准引进高层次人才子女,招商企业高级管理人员子女。1.报名登记。2023年6月19日至6月30日,由适龄儿童、小学毕业生法定监护人(或委托人)带相关证件到幼儿园与毕业学校,填报登记相关信息。所有适龄儿童、小学毕业生法定监护人(或委托人)要认真填写《2023年武穴城区义务教育招生报名登记表》(见附件8、9),承诺所提供的证件必须真实、有效,否则承担一切责任。各幼儿园、小学负责将登记表审核相关资料收集,统一上交至局教育股。不在城区幼儿园就读的适龄儿童、小学毕业生,7月17至21日由适龄儿童、小学毕业生法定监护人(或委托人)带相关证件直接到义教招生办公室报名登记。逾期未填报者或提供虚假信息资料者,义招办将根据各校人数实际,统筹安排入学。2.资格审查。2023年7月1日至7月14日,市教育局将联合公安及房产部门成立资格审查小组,统一安排时间进行资格审核。具体送审资料如下:①武穴城区户籍的适龄儿童、小学毕业生,需送审本人及其父母户口簿、不动产权证或不动产电子证明(系统自动调用)、出生医学证明或疫苗卡等。暂未办理房产证的,需提供一年水电费发票、房产局正式备案的购房合同和销售不动产统一网络发票(发文之日以前有效)。②非武穴城区户籍但其父母在城区有合法居住房产的适龄儿童、小学毕业生,送审资料同①。③在城区无合法居住房产但在城区居住的进城务工随迁人员子女,需送审本人及其父母户口簿、出生医学证明或疫苗卡及父母一方在武穴城区社保部门缴纳的社会保险缴费收据(发文之日以前已连续办理一年以上有效)。④企业(或工业园区)在职职工子女入学,需提供企业聘用合同,按企业(或工业园区)所在地相对就近统筹安排。3.招生录取。市教育局将根据适龄儿童、小学毕业生信息资料审核结果,在武穴主城区购有合法房产的进城落户人员子女按照“划片招生,就近入学”原则入学;其他情形子女由市义务教育招生办公室统筹安排就读。4.录取告知。8月28日,新生可到原就读幼儿园、小学领取《入学通知书》,不在城区幼儿园、小学就读的适龄儿童,直接到教育局三楼大厅领取通知书。(1)坚持公益性、普惠性原则。不断完善学前教育公共服务体系,幼儿园实行相对就近入园原则。(2)坚持公开、公正、公平原则。做好政策宣传和招生咨询工作。加强教育部门、幼儿、家庭和社会之间的沟通与理解。(3)坚持统筹兼顾的原则,基本满足区域内符合条件的适龄儿童的入园需求。严禁跨学期提前招生;严禁招收3周岁以内的幼儿。(5)严禁所有幼儿园在招生时向家长承诺有关小学入学事宜,公办幼儿园必须就此事与家长签订责任书。(6)小学附属幼儿园(学前班)原则上只招收小学片区内幼儿。(2)户籍不在武穴城区但在武穴城区有合法房产并已入住;由监护人带户口簿、房产证、健康证到幼儿园登记、报名,额满为止。1.明确工作职责。成立武穴城区义务教育招生工作领导小组,组长:周桂兰,副组长:熊亚宁、饶建军、查家新,成员:郭永生、卢刚、廖浩俊。领导小组办公室设在教育股,下设幼升小和小升初两个工作组,具体负责招生入学工作。各学校应成立招生专班,专人负责,明确职责,加强宣传、咨询和指导,确保招生入学各环节有序衔接;发挥社区、居委会的作用,及时化解招生入学工作中出现的矛盾和问题;相关学校和负责人发现问题要第一时间报告、协商和处理,确保学生及时入学、升学;公开学校招生联系人姓名和联系电话。武穴城区义务教育招生入学咨询服务电话:6755027、6755000。2.做好宣传引导。积极主动与相关单位、媒体取得联系,共同配合,及时公布招生政策、招生学校、招生计划、招生条件、招生片区、报名方式、招生流程等信息,做到家喻户晓;在招生入学关键环节和关键时间,通过网络、微信、访谈等方式,面对面为群众解疑释惑,提高宣传的针对性和实效性;有关信息将及时公布。3.严肃招生纪律。城区各初中、小学(含私立学校)不得私自招收起始年级学生。对违规违纪者将严肃处理,并追究责任。4.幼升小、小升初资格审核。所有提供的审核资料必须是发文之日之前的有效证件原件,复印件将不予采纳作为依据。所有新生提供原件的同时必须提供复印件,以备复核、存档。幼升小、小升初审核截止时间为7月30日,审核时间之后提供的证件不作为划片、就近入学的依据,其就读学校由义招办视各学校实际情况统一安排入学。5.武穴城区义务教育阶段适龄少年儿童居住地认定暂行办法10.2023年武穴城区幼儿园、小学、初中招生工作日程安排表

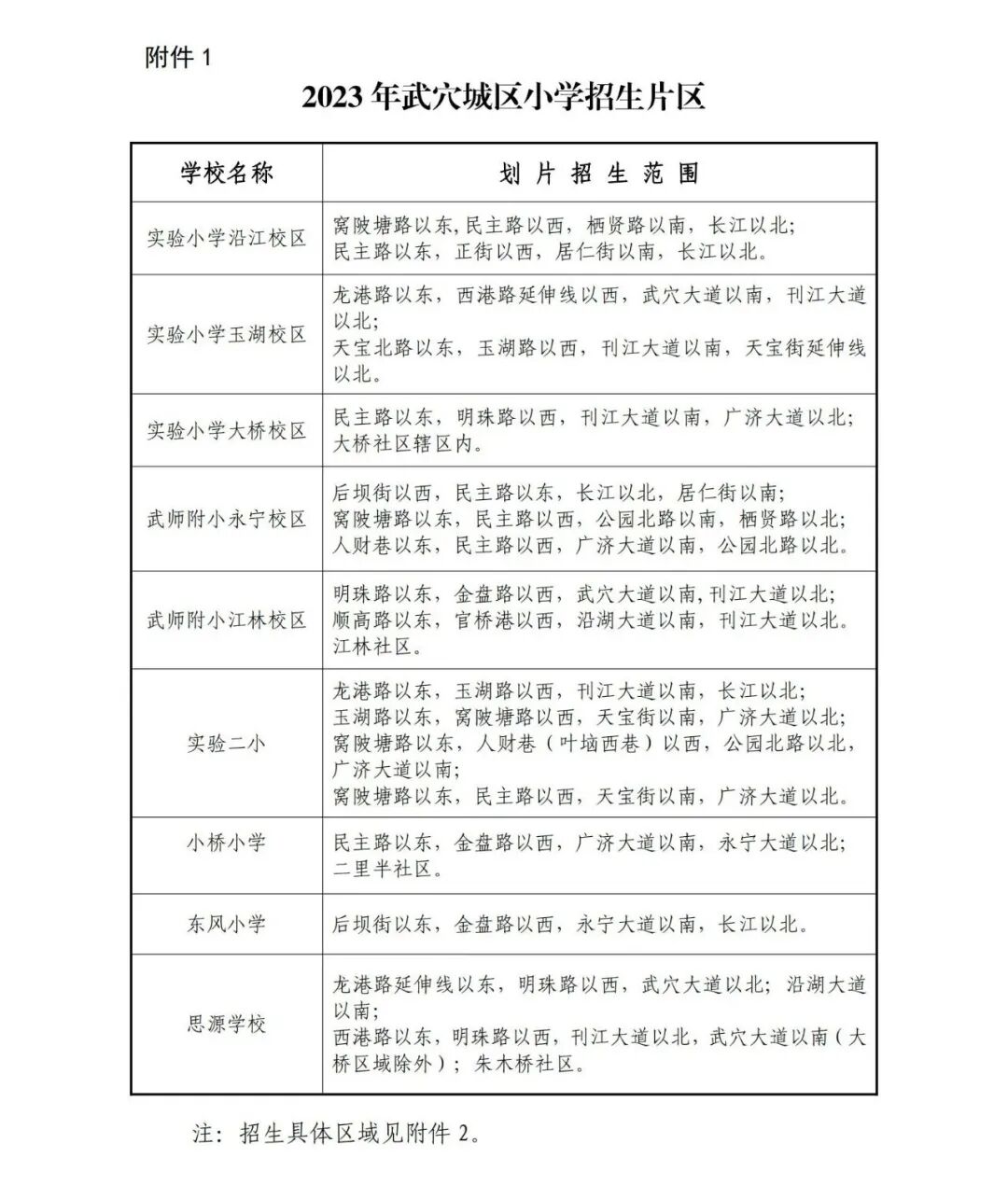
附件2
2023年武穴城区小学招生片区示意图


附件4
2023年武穴城区初中招生片区示意图

附件5
武穴城区义务教育阶段适龄少年儿童居住地认定暂行办法
为做好武穴城区适龄少年儿童实际居住地认定工作,根据《义务教育法》“免试就近”原则,结合城区实际,制定本办法。第一条 适龄少年儿童或其父母在武穴城区有合法的居住房产(本人或法定监护人拥有100%产权)并已入住的适用本办法。第二条 以适龄少年儿童或其父母的居住房屋作为其在城区划片入学依据。第三条 适龄少年儿童或其父母有多处居住房屋,由其提供一处作为划片入学依据。第四条 已在武穴城区购买成套商品房和完成交易过户手续的二手房并入住,但目前还未取得《房屋所有权证》者,可以凭其在房管局正式备案的购房合同及其销售不动产统一网络发票(本规定发文之日前有效)作为划片入学依据。第五条 拆迁房屋未安置或未购买新房的,按拆迁原片区划片。第六条 租住政府保障性住房和其他公有住房的,需提供其公租房证明、一年以上缴纳相关费用的合法税票(合法税票上需打印有其法定监护人姓名)及无房证明且经招生部门核实属实的,按公租房所在地安排入学。不能提供以上证明的,统筹安排学校就读。第七条 适龄少年儿童和其父母无合法固定住所的,其父母均为独生子女,且父母及该少年儿童长期随祖父(母)居住,并经房管部门和城区义务教育招生办公室核实为唯一居住地的,其入学片区以祖父(母)合法固定住所为依据。第八条 非居住房屋(如商业用房、工业用房、办公用房、阁楼、地下室、车库等)以及未发生法律效力的赠与、遗嘱房,购买有成套商品房但未完工或未居住,不作为居住地依据。
附件6
武穴城区企业“两高”人员子女入学暂行办法
为进一步做好武穴城区招商企业高级管理人员子女入学工作,营造良好的安商服务环境,促进市区经济科学发展、跨越发展,制定本办法。第二条 符合以下条件的“两高”人员子女入学与城区学生享受同等待遇,可申请到城区学校就读。1.省级以上名牌名标企业,包括:中国驰名商标持有企业,湖北省著名商标注册企业,湖北省名牌产品持有企业。2.经认定的招商引资重大项目,上一年度纳税额不低于500万元或企业主营业务收入超过1亿元。在武穴城区缴纳社保一年(含)以上的企业(符合招商企业条件之一即可)副总以上高级管理人员或集团公司分公司副总经理以上高级管理人员和高学历(“双一流”院校本科毕业生或硕士及以上学历人员)。2.企业聘任的高级管理人员或引进的相关高学历人才,需提供相关任职文件、学历证明、聘用合同、资质认证等文件和证明材料;第三条 符合条件的“两高”人员子女申请进入城区义务教育学校就读,除按照当年城区义务教育招生办法规定进行网上报名和现场审核外,还需提供工商营业执照和市级以上认定或评定部门验证材料,经审核合格后统筹安排入学。第四条 在城区初中就读的“两高”人员子女,可享受本市户籍初中毕业生同等的报考高中阶段学校资格,在录取过程中平等享受高中阶段招生政策。第五条 在外地就读的“两高”人员子女申请转学到武穴城区学校就读的,义教阶段根据城区公办学校学位实际,统筹安排就读;高中阶段按与原就读学校等级相当的原则,经接收学校考核后,协调安排就读。第六条 已在武穴城区就读的“两高”人员子女,如升读下一学段,须重新申请。第七条 招商企业必须对本企业提交的入学申请资料真实性负责,如有弄虚作假,取消该企业当年所有符合条件高级管理人员子女入学资格,且三年内不受理该企业“两高”人员子女入学申请。第八条 本办法主要解决“两高”人员子女起始年级的入学问题,非起始年级需根据城区公办学校学位具体实际给予安排。
附件7
武穴城区军人子女教育优待暂行办法
为落实军人子女教育优待政策,保障武穴城区军人子女接受良好教育,促进军队建设,根据《湖北省军人子女教育优待实施办法》及有关精神,结合武穴城区实际,制定本暂行办法。第一条 本办法所称军人子女,包括驻黄部队现役军人和在外省服役的武穴城区籍现役军人子女、烈士子女、因公牺牲军人子女。第二条 城区各级教育行政部门、各级各类学校应当依法为军人子女接受良好教育创造条件、提供保障。第三条 军人子女在武穴城区接受义务教育,由城区义务教育招生办公室按照就地就便、优先照顾的原则安排到优质学校就读。第四条 军人子女在武穴城区接受高中阶段教育,按照武穴市当年高中阶段学校录取最低控制线及优惠加分或者降分条件有关政策录取。第五条 烈士子女、因公牺牲子女,在校学习期间,优先享受减免学杂费和国家助学金。第六条 军人因工作调动、生活基础变更等,其子女申请转学、借读的,教育行政部门和学校应当及时为其办理相关手续,不得违规收取费用。第七条 申请城区公办学校优待的,每年6月底前,由拟优待对象的父母或者其他指定监护人向所在部队提出书面申请,由部队相关管理部门出具军人现任职务任命文件、军人证件、军人子女户口簿、军人子女入学申请表(转学的须携带转学证明)、部队介绍信到武穴市人武部报名,对其身份、资格、条件进行审查,对符合条件的对象分别报送市教育局招生部门复审,合格后按规定落实相应优待。第八条 中国人民武装警察部队子女的教育优待,参照本办法执行。


来源丨武穴教育