近日,十堰市疾控中心在常态化传染病监测中,发现1例由坦桑尼亚归国的输入性恶性疟病例,为境外务工人员。此病例系十堰市今年检出的首例境外输入性病例。2023年随着出入境经商、务工、求学、探亲人员增多,境外输入疟疾发生的风险增加。感染后如就诊不及时,容易延误病情,严重时可危及生命。
十堰市疾控中心提醒市民朋友:如果您近期从非洲、东南亚、南美洲等地回国,并出现发冷、发热、胃肠道反应等身体不适,需高度警惕在境外感染疟疾的风险,一定要及早到当地正规医疗机构就诊,并主动告知境外旅居史,以便早诊断、规范治疗,减少对身体健康的危害。
一、什么是疟疾?
疟疾是由疟原虫寄生在人体血液内所引起的传染病,受感染的雌性按蚊通过叮咬传播给人类。所有人均可感染疟疾,并且可以重复感染,最初的症状(发热、头痛和寒颤)通常会在受感染蚊虫叮咬10-15天后显现。通常可寄生于人体的疟原虫有4种:间日疟、恶性疟、三日疟和卵形疟。
二、延误治疗风险高
感染疟疾特别是恶性疟若不及时诊治,很容易发展成重症病例,可出现意识障碍或昏迷等,常见的并发症有脑损害、严重的贫血、肝肾损害甚至危及生命。全球主要疟疾流行地区:非洲、东南亚、东地中海、西太平洋、南美洲。
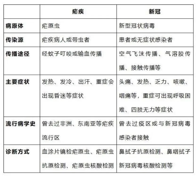
三、注意区分新冠病毒与疟疾感染

疟疾和新冠病毒感染的相似症状:一是都以发热为主要表现;二是部分新冠有腹泻症状,部分恶性疟患者主要表现也有腹泻。甚至,在疟疾特别是恶性疟的临床表现中,规律的畏寒寒战通常并不明显,而常以头痛、乏力、腹泻、恶心、呕吐等为主要表现。
来源丨十堰晚报