抓紧打
别迟疑
老年人新冠疫苗和18岁以上人群加强针

对老人接种新冠疫苗还有顾虑?


01
问
老年人感染新冠后果到底有多严重?
答
国家卫生健康委科技发展中心主任郑忠伟指出:目前各国统计的新冠患者,平均死亡年龄都在70岁以上。从近期散发疫情以来,我国的数据分析显示:未接种新冠疫苗的老年人出现重症风险明显高于已接种的老年人,出现重症的感染者中90%以上是没有接种新冠疫苗的。
问
目前的新冠疫苗对老年人安全性好吗?
答
新冠病毒疫苗对老年人来讲是安全的。目前,全球接种中国新冠疫苗的老人已经是数亿剂次,最高的年龄,海外是106岁,国内也是106岁,在高龄者接种过程中都显示出良好的安全性。经过有关统计,老年人发生不良反应率略低于年轻人,所以新冠病毒疫苗对老年人来讲是安全的。在各类疫苗中,我国主打的疫苗整体副作用较低。比如接种疫苗后发热的比例大概是17.61/100万,一般不需要处理。严重过敏反应低于千万分之一,只要及时处理就没有什么大碍。
问
老年人不经常出门,有必要接种新冠疫苗吗?
答
随着年轻人接种疫苗比例越来越高,很多年轻人即使发生了感染,表现的症状是很轻的,甚至是无症状。当年轻人回家时,或者逢年过节和老人团聚时,完全可能存在把病毒带回家感染老人的风险,尤其对那些没有接种疫苗的老人来说,情况更严重。加上农村尤其是偏僻的农村,医疗救治条件和城市相比可能差一些,对这些地方的老人保护措施要更到位。
问
有慢性病是否可以接种?
答
健康状况稳定、药物控制良好的慢性病老人是可以接种新冠疫苗的,



健康状况稳定,药物控制良好的慢性病人群不作为新冠病毒疫苗接种禁忌人群,建议接种。

患有心脏病、冠心病等疾病,病情稳定期不是急性发作期,可以接种;心脏装有支架、搭桥、起搏器,病情稳定期也可以接种。

高血压药物控制稳定,血压低于160/100mmHg,可以接种。

脑卒中,病情稳定期可以接种。

高尿酸,病情稳定期可以接种。

腰椎间盘突出、髋关节置换术、骨折等术后恢复期,只要病情稳定可以接种。

胃溃疡、肝硬化,病情稳定期可以接种。

糖尿病药物控制稳定,空腹血糖≤13.9mmol/L,无急性并发症(酮症酸中毒、高渗状态、乳酸酸中毒),可以接种。糖化血红蛋白在7mmol/L以下可以接种。用于治疗糖尿病的各种药物(包括注射胰岛素),均不作为疫苗接种的禁忌。

吃保健品或服用保健类中药,可以接种。

过敏性鼻炎和过敏性哮喘,可以接种。

其它特殊疾病应在接种前咨询经治医生,根据病情的状态和临床医生的建议再予接种。

不能接种疫苗清单
对疫苗的活性成分、任何一种非活性成分、生产工艺中使用的物质过敏者,或以前接种同类疫苗时出现过敏者不建议接种。
既往发生过疫苗严重过敏反应者(如急性过敏反应、血管神经性水肿、呼吸困难等)不建议接种。
患有未控制的癫痫和其他严重神经系统疾病者(如横贯性脊髓炎、格林巴利综合症、脱髓鞘疾病等)不建议接种。
正在发热者,或患急性疾病,或慢性疾病的急性发作期,或未控制的严重慢性病患者(如常年吃药的慢阻肺患者)不建议接种。
痛风发作、重感冒、心梗、脑梗等疾病急性发作期暂缓接种。
恶性肿瘤患者手术前后,正在进行化疗、放疗期间暂缓接种。
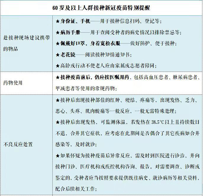
老年人疫苗接种前后注意事项
接种时:
接种期间全程佩戴口罩,按接种点标识有序排队,保持一米以上社交距离
接种前要向医生主动提供健康状况、近期接种其他疫苗的情况、近期服用药物信息,认真阅读、如实填写知情同意书并签字
止血棉签丢入医疗垃圾桶或黄色医疗废物垃圾袋中
及时穿好脱下的衣服、注意保暖,避免着凉感冒
接种后:
在接种现场留观30分钟,无不适症状方可离开。当天要保持接种局部卫生,避免注射部位沾水,防止感染
如接种部位局部疼痛、红晕、硬结,全身乏力、发热、头痛等,通常不需要处理,可自行恢复。如果出现持续发热、高烧或者其他身体明显不适症状,应及时就医,并向接种点报告
接种疫苗后避免剧烈运动,保持平稳生活状态

特别提醒



